Voici un support robuste en forme de L conçu pour accueillir un bouton poussoir. Je l’ai créé […]
Impression 3D pour porte monnayeur qui reçoit un bouton poussoir Vidéo explicative : https://youtu.be/tT_2Yte0al0?t=730
Voici les Fichiers SLT (3 parties) de ma conception de backboard inclinée. Celle ci permet d’avoir un […]
Salut les Pincabeurs ! Je partage ma modélisation du support de la Button Board D’arnoz A plus […]
Il s’agit d’une modification de ce fichier existant, j’ai ajouté une gorge permettant d’accueillir une platine […]
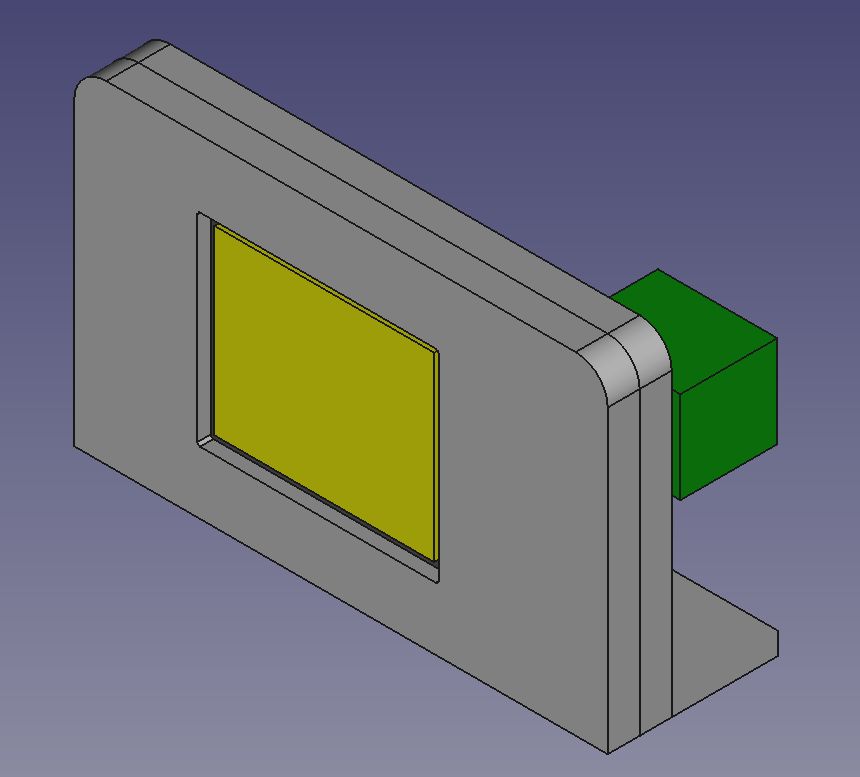
support écran topper pour un membre du groupe montetoncab pour un écran : écran LCD TFT 14,9 […]
N'hésitez pas a modifié le diamètre sur Cura pour un serrage plus ou moins important.
N'hésitez pas a modifié légèrement le diamètre sur Cura pour avoir un serrage plus ou moins important.
Cette version a été conçue pour fonctionner avec la version actuelle du DTG. L’autre version du support […]
Etapes d’installation: Enlever le cap blanc .. on tire bien fort dessus .. vous ne pouvez rien […]



et